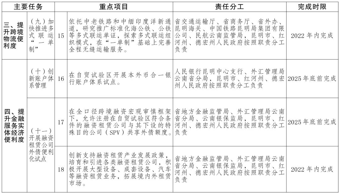
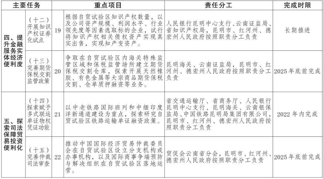
云南省人民政府 云政发〔2022〕20号 云南省人民政府关于印发 云南省推进自由贸易试验区贸易投资便利化 改革创新实施方案的通知 各州、市人民政府,省直各委、办、厅、局: 现将《云南省推进自由贸易试验区贸易投资便利化改革创新实施方案》印发给你们,请认真贯彻落实。 云南省人民政府 2022年4月6日 (此件公开发布) 云南省推进自由贸易试验区 贸易投资便利化改革创新实施方案 为全面贯彻落实《国务院印发关于推进自由贸易试验区贸易投资便利化改革创新若干措施的通知》(国发〔2021〕12号),深化贸易投资便利化改革创新,提升中国(云南)自由贸易试验区(以下简称自贸试验区)贸易投资便利化水平,结合我省实际,制定本方案。 一、总体要求 以习近平新时代中国特色社会主义思想为指导,全面贯彻党的十九大和十九届历次全会精神,深入贯彻落实习近平总书记关于自由贸易试验区建设和考察云南重要讲话精神,立足新发展阶段、贯彻新发展理念、融入新发展格局,坚持大胆试、大胆闯、自主改,以制度创新为核心,以可复制可推广为基本要求,全面对接区域全面经济伙伴关系协定(RCEP)等高标准国际经贸规则,赋予自贸试验区贸易投资便利化更大改革自主权,推动贸易投资便利化改革集成创新,不断提升自贸试验区贸易投资便利化水平,助力高标准、高质量、高效率、高水平建设自贸试验区,引领示范全省新时代全面深化改革和扩大开放。 二、主要任务 (一)提升贸易便利度 1.开展进口贸易创新。支持自贸试验区各片区所在地创建国家进口贸易促进创新示范区。创新商品配额及许可证管理服务,鼓励企业进口石油、天然气、金属矿砂、黄大豆、天然橡胶等大宗商品及先进技术、设备和零部件,助推产业转型升级;扩大海鲜、肉类、水果、玉米等优质农产品进口,促进消费提质升级。大力发展“互联网+边境贸易”新业态,深化电商、金融、结算、税收与互市贸易融合,推动边民互市贸易全流程监管模式创新。加快落实东盟10国边民互市进口来源地政策,创新开展“食药同源”商品进口。内培外引一批“互联网+边境贸易”龙头企业和互市贸易落地加工试点企业,培育发展一批边境贸易商贸中心,建设面向南亚东南亚进口商品集散地。探索跨境电商零售进口业态创新,大力发展跨境电商“保税进口+零售加工”、“保税仓储+直播”等。加快在河口等地设立整车进口口岸,开展平行汽车进口试点。拓展国际贸易“单一窗口”服务功能至服务贸易、融资、结算等全链条,创新“外贸+金融”、“通关+物流”等服务模式,提高贸易便利化水平。利用自贸试验区发展建设专项资金支持外贸新业态新模式发展,对成功创建国家进口贸易促进创新示范区的自贸试验区分片区给予一次性2000万元经费支持。(省商务厅牵头;省财政厅、省地方金融监管局、省药监局、昆明海关、省税务局、外汇管理局云南省分局、云南银保监局,昆明市、红河州、德宏州人民政府按照职责分工负责) 2.释放新型贸易方式潜力。利用大数据与区块链技术,支持银行按照展业原则,基于客户信用分类及业务模式优化业务办理流程,推动贸易真实性审核从事前审查转为事后核查,提升审核效率,为企业开展真实合规的离岸转手买卖业务提供优质金融服务,提高贸易结算便利化水平。建立覆盖离岸贸易业务事前、事中、事后全周期风险管控制度。培育和引进一批具有国际竞争力的离岸贸易企业,加快形成离岸贸易产业集聚区,打造面向南亚东南亚离岸贸易中心。建立离岸贸易企业服务中心,支持设立各类金融中介服务机构,为离岸贸易发展提供政策咨询、企业培训、人才引进、财税支持、信息共享、项目协调、金融法律等各类服务。对实际落地运营的离岸贸易企业,根据其经济贡献度、投资强度等综合贡献情况给予资金支持。对离岸贸易企业高级管理人员和核心人才,按照规定提供落户和居留便利,并在子女入学、医疗保障、申请人才公寓等方面实行倾斜政策。(省财政厅、省商务厅、省地方金融监管局、省税务局、外汇管理局云南省分局、云南银保监局,昆明市、红河州、德宏州人民政府按照职责分工负责) 3.推进“两头在外”保税维修业务。研究制定自贸试验区保税维修业务管理办法、维修清单等有关管理规定和政策支持体系,严格落实保税维修审核权限下放,明细审批流程和要件。大力支持自贸试验区内企业按照综合保税区维修产品目录开展“两头在外”的保税维修业务。(省商务厅牵头;省财政厅、省生态环境厅、昆明海关、省税务局,昆明市、红河州、德宏州人民政府按照职责分工负责) 4.提升医药产品进口便利度。支持自贸试验区各片区积极申请开展跨境电商零售进口药品及医药器械业务试点,对成功开展试点业务的自贸试验区分片区给予一次性1000万元经费支持。探索建立公共医药保税仓和医药分拨基地,内培外引一批跨境电商进口药品试点企业和具备第三方药品及医疗器械物流资质企业,大力培育跨境电商零售进口药品及医药器械产业集群。支持瑞丽、河口等自贸试验区片区内口岸成为进口药品和生物制品口岸,创新监管模式,扩大药材、药品及生物制品进口。对成功获批成为进口药品和生物制品口岸所在自贸试验区分片区给予一次性1000万元经费支持。(省财政厅、省商务厅、省药监局、昆明海关、省税务局,昆明市、红河州、德宏州人民政府按照职责分工负责) (二)提升投资便利度 5.加大对港澳投资开放力度。在内地与香港、澳门关于建立更紧密经贸关系的安排(CEPA)框架下,严格落实将港澳服务提供者在自贸试验区投资设立旅行社的审批权限由省级旅游主管部门下放至自贸试验区。加强对自贸试验区各片区赋权业务指导培训,落实落细事中、事后监管措施。自贸试验区各片区按照权责一致要求,依法承担承接事项的管理职责,强化审批和监管联动,优化服务流程,提高审批效率。(省商务厅、省文化和旅游厅、省外办,昆明市、红河州、德宏州人民政府按照职责分工负责) 6.开展网络游戏属地管理试点。支持自贸试验区各片区所在地政府积极申请开展属地网络游戏审核试点。加强网络游戏知识产权保护,创新政策支持,吸引创作团队聚集,促进网络游戏产业整体创新能力提升。(省委宣传部、省知识产权局,昆明市、红河州、德宏州人民政府按照职责分工负责) 7.提高土地资源配置效率。在自贸试验区实行产业链供地,对产业链关键环节、核心项目涉及的多宗土地实行整体供应。在编制国土空间规划时,坚持节约集约用地的根本方针,重点保障自贸试验区建设合理用地需求。支持自贸试验区各片区所在地政府通过创新产业用地分类,鼓励土地混合使用,采取长期租赁、先租后让、租让结合、弹性年期出让供地等方式,满足企业用地需求,降低企业用地成本。对国家、省级重大项目产业项目用地,优先安排配置国家计划指标。(省自然资源厅,昆明市、红河州、德宏州人民政府按照职责分工负责) (三)提升跨境物流便利度 8.推进开放通道建设。加快建设昆明国际航空枢纽和空港型国家物流枢纽,依托面向南亚东南亚和环印度洋地区开放的大通道和桥头堡区位优势,积极争取第五航权,支持南亚东南亚、环印度洋地区、东北亚、北美等地航空公司承载经昆明至第三国的客货业务,支持进入中国市场的国外航空公司到昆明长水国际机场运营。(省交通运输厅、省商务厅、民航云南监管局、云南机场集团,昆明市人民政府按照职责分工负责) 9.加快推进多式联运“一单制”。依托中老铁路和中缅印度洋新通道,研究推广标准化海公铁、公铁等多式联运单证,探索多式联运组织模式,在“一单制”基础上完善全程无缝运输服务。探索建立多式联运运营平台,制定多式联运服务规则,加强铁、公、水、空运输方式在一体化组织中的货物交接、合同运单、信息共享等方面的制度对接。探索建立智能转运系统,充分利用大数据、物联网等技术,提升多式联运换装转运自动化水平。(省交通运输厅、省商务厅、省外办、昆明海关、中国铁路昆明局集团有限公司、民航云南监管局,昆明市、红河州、德宏州人民政府按照职责分工负责) (四)提升金融服务实体经济便利度 10.创新账户体系管理。在自贸试验区开展本外币合一银行账户体系试点,实现本币账户与外币账户在开立、变更和撤销等方面标准、规则和流程统一。试点银行要切实履行账户管理主体责任,统一账户业务规则,建立覆盖事前、事中、事后的账户全生命周期管理机制,强化账户监管和监测,筑牢金融风险防线,提升本外币银行结算账户业务便利度。(人民银行昆明中心支行、外汇管理局云南省分局,昆明市、红河州、德宏州人民政府按照职责分工负责) 11.开展融资租赁公司外债便利化试点。在全口径跨境融资宏观审慎框架下,允许注册在自贸试验区符合条件的融资租赁公司与其下设的特殊目的公司(SPV)共享外债额度。创新支持融资租赁产业发展政策,培育和引进各类融资租赁公司,积极开展大型设备、成套设备、汽车等融资租赁业务,拓展境内外租赁市场。(省地方金融监管局、外汇管理局云南省分局、云南银保监局,昆明市、红河州、德宏州人民政府按照职责分工负责) 12.开展知识产权证券化试点。以产业链条或产业集群高价值专利组合为基础,构建底层知识产权资产,在知识产权已确权并能产生稳定现金流的前提下,积极规范探索知识产权证券化模式。根据自贸试验区知识产权数量,以及公司资产规模、利润水平、行业领先度等因素选取标的企业,试行将知识产权相关债权资产实现真实出售,实现知产变资产。(人民银行昆明中心支行、云南证监局、省知识产权局,昆明市、红河州、德宏州人民政府按照职责分工负责) 13.完善期货保税交割监管政策。积极推动符合条件的企业设立法人期货公司,引导省外期货公司到云南设立期货分公司、营业部,鼓励符合条件的期货公司在云南设立法人期货子公司。争取在自贸试验区内海关特殊监管区域和保税监管场所建立期货保税交割仓库,探索开展天然橡胶、有色金属等大宗商品期货保税交割、仓单质押融资等业务。对期货交易所在自贸试验区内的保税监管场所开展期货保税交割业务的货物品种及指定交割仓库实行备案制。对参与保税交割的法检商品,入库时集中检验,进出口报关时采信第三方机构质量、重量检验结果分批放行。(昆明海关、云南证监局,昆明市、红河州、德宏州人民政府按照职责分工负责) (五)探索司法保障贸易投资便利化 14.探索赋予多式联运单证物权凭证功能。以中老铁路国际班列和中缅印度洋新通道建设为重点,探索研究自贸试验区铁路运输单证融资政策。探索开展以铁路货物运单作为控货权凭证,为货主提供国内信用证结算服务;试行开展基于国际铁路联运运单项下的国际信用证结算服务。探索铁路运单变为“铁路提单”,创新实施国际铁路提单信用证融资和结算,着力破解陆路贸易融资难题。(省法院、省交通运输厅、省商务厅、人民银行昆明中心支行、昆明海关、云南银保监局、中国铁路昆明局集团有限公司,昆明市、红河州、德宏州人民政府按照职责分工负责) 15.完善仲裁司法审查。推动中国国际经济贸易仲裁委员会在自贸试验区设立分支机构或办事机构,以及国际商事争端预防与解决组织在自贸试验区落地运营,为区内企业提供“事前预防、事中调解、事后解决”全链条商事法律服务。支持有条件的自贸试验区分片区创新开展涉外商事诉讼、仲裁与调解“一站式”纠纷解决机制试点,为国内外当事人提供“一站式”法律服务。(省法院、省司法厅、贸促会云南省分会,昆明市、红河州、德宏州人民政府按照职责分工负责) 三、组织实施 (一)强化统筹协调 省自贸办要切实发挥统筹协调作用,加强横向协作、纵向联动,进行差别化指导,推动各项改革举措系统集成、协同高效。省直有关部门要积极向国家部委争取政策支持,加强指导服务,帮助自贸试验区解决工作落实中遇到的困难和问题。昆明市、红河州、德宏州人民政府及自贸试验区各片区要承担主体责任,加强政策保障,确保各项改革创新举措接得住、用得好、有实效。 (二)狠抓工作落实 昆明市、红河州、德宏州人民政府和省直有关部门、自贸试验区各片区要将自贸试验区贸易投资便利化改革创新发展作为本地本部门的重点工作加以推进,结合职能职责和任务分工,细化改革创新举措,项目化、清单化推动各项改革措施落地见效。加强督促检查,总结评估政策落地成效,及时对效果好、风险可控的制度创新成果复制推广。 (三)加强风险防控 昆明市、红河州、德宏州人民政府和省直有关部门、自贸试验区各片区要统筹发展和安全,牢固树立总体国家安全观,认真贯彻执行国家安全方针政策和法律法规,建立健全风险防控制度,强化底线思维和风险意识,维护国家核心利益和政治安全,主动服务大局。 附件:推进自贸试验区贸易投资便利化改革创新实施方案重点项目清单 附件 推进自贸试验区贸易投资便利化改革 创新实施方案重点项目清单 



