>首页 > 行业资讯 > 重要!外贸企业增值税大调整,退税需要注意这些问题!
重要!外贸企业增值税大调整,退税需要注意这些问题!
来源:关天之窗 / 2018-04-16

 

 


 

 

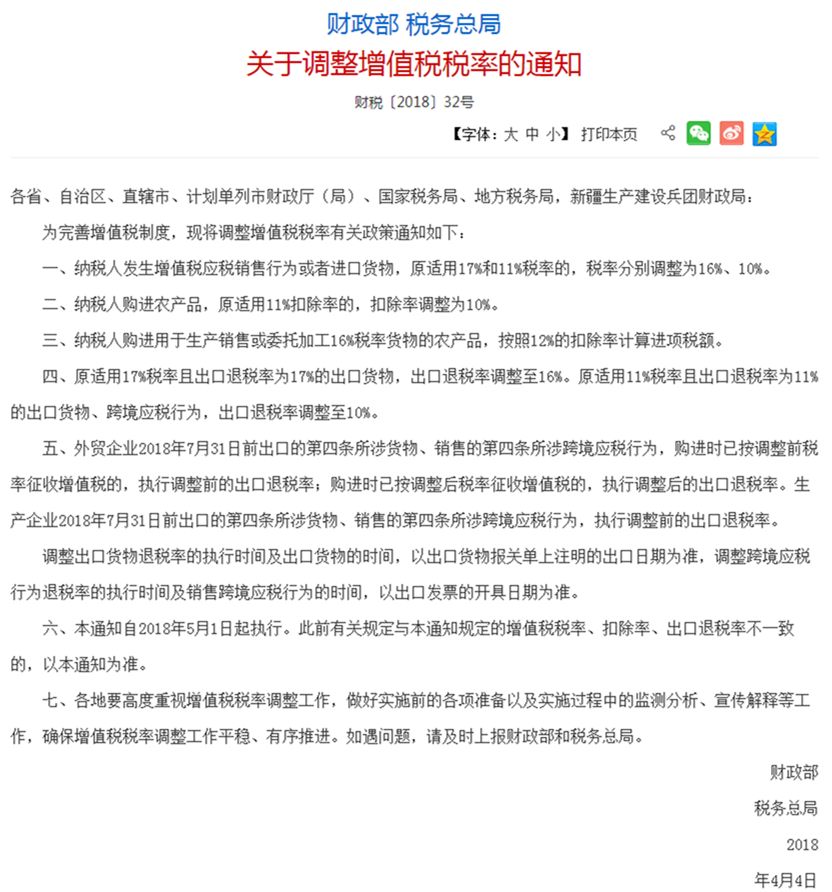
4月4日,国家财政部发布通知,从2018年5月1日起,将纳税人发生增值税应税销售行为或者进口货物,原适用17%和11%税率的,分别调整为16%、10%。


增值税调整通知出来之后,退税要注意的几个问题:


第一个信息,2018年5月1日起执行,增值税应税销售行为或者进口货物,原适用17%和11%税率的,税率分别调整为16%、10%。五月一号之后,不应该再收到增值税专用发票为17%和11%的发票。


第二个信息,2018年7月31日过渡期,办理出口退税企业要注意理解过渡期规定,分商贸型出口退税与生产型出口退税。


(1)商贸型出口退税企业


2018年5月1号开具之前收到进项增值税专用发票,报关单出口日期是2018年7月31日之后,只能按照16%的退税率申请退税。对,没错,你收到的增值税专用发票是17%的退税率,但是你现在只能按照16%退税率来退税。


2018年5月1号开具之前收到进项增值税专用发票,报关单出口日期是2018年7月31日之前退税率是17%就按照17%退税率来退税,跟原来是一样的申报退税。


有人可能会问,2018年5月1号收到进项增值税专票发票,会发现两种情况,

 

一是5月1号之后你收到的是别人在五月1号之前就开好的,到你手是5月1号之后,按照上面说的申请退税,前面的问题关键是报关单的出口日期来区分操作;


二是你5月1号之后收到的是按照新规定开的增值税专用发票,就按照新税率退税,只是这个地方你需要理解的是,这个不分2018年7月31号前面,就是按照新规定的退税率申报退税。

 

(2)生产型出口退税企业


生产型出口退税就简单,2018年5月1号之后他们的原材料,辅助材料肯定也没有17%和11%税率,生产型是免抵退,不需要跟进项直接挂钩,只要平时按照当月出口当月开票你就一点痛苦都没有。

 

2018年7月31日之前出口的,按照当月出口当月开票确认收入的原则,出口退税按照原来的申请退税。

 

2018年7月31日之后出口的,按照当月出口当月开票确认收入的原则,出口退税按照新的申请退税,不按照当月出口当月开票确认收入呢,你任性你自己自求多福。


【热点问题】这两种增值税专票不需要认证!


办理增值税专用发票认证抵扣,是增值税一般纳税人进项税额抵扣的重要环节和关键程序。

 

增值税发票认证,是指通过增值税发票税控系统对增值税发票所包含的数据进行识别、确认。纳税人通过增值税发票税控系统开具发票时,系统会自动将发票上的开票日期、发票号码、发票代码、购买方纳税人识别号、销售方纳税人识别号、金额、税额等要素,经过加密形成防伪电子密文打印在发票上。

 

认证时,税务机关利用扫描仪采集发票上的密文和明文图像,或由纳税人自行采集发票电子信息传送至税务机关,通过认证系统对密文解密还原,再与发票明文进行比对,比对一致则通过认证。

 

一般纳税人取得增值税专用发票,未在规定期限内到税务机关办理认证、申报抵扣或者申请稽核比对的,不得作为合法的增值税扣税凭证,不得计算进项税额抵扣。


情况一:


纳税人初次购买增值税税控设备,根据政策可以全额抵减应纳税额,因此也不需要进行认证。


政策参考:

 

根据《财政部 国家税务总局关于增值税控系统专用设备和技术维护费用抵减增值税税额有关政策的通知》(财税[2012]15号)规定:“一、增值税纳税人2011年12月1日(含,下同)以后初次购买增值税税控系统专用设备(包括分开票机)支付的费用,可凭购买增值税税控系统专用设备取得的增值税专用发票,在增值税应纳税额中全额抵减(抵减额为价税合计额),不足抵减的可结转下期继续抵减。”

 

注意:

 

(1)增值税一般纳税人支付的二项费用在增值税应纳税额中全额抵减的,其增值税专用发票不作为增值税抵扣凭证,其进项税额不得从销项税额中抵扣。上述增值税专用发票不需要进行认证;

 

(2)初次购买税控设备取得普通发票,不可以全额抵减增值税!

 

情况二:


取得的红字增值税专用发票不需要认证,也就是负数增值税专用发票不用认证。


政策参考:


(1)根据《国家税务总局关于修订增值税专用发票使用规定的补充通知》(国税发〔2007〕18号)规定,红字专用发票暂不报送税务机关认证。

 

(2)根据国家税务总局关于红字增值税发票开具有关问题的公告国家税务总局公告2016年第47号第一条规定:购买方取得专用发票已用于申报抵扣的,购买方可在增值税发票管理新系统(以下简称“新系统”)中填开并上传《开具红字增值税专用发票信息表》(以下简称《信息表》,详见附件),在填开《信息表》时不填写相对应的蓝字专用发票信息,应暂依《信息表》所列增值税税额从当期进项税额中转出,待取得销售方开具的红字专用发票后,与《信息表》一并作为记账凭证。

 

因此,收到的红字增值税专用发票不需要认证,应直接从当期进项税额中转出。


总结:


(1)取得增值税专用发票,即便是认证相符也不一定允许抵扣增值税,如用于集体福利、个人消费、免税项目、简易计税项目等;

(2)取得增值税专用发票,不一定都需要认证;

(3)增值税抵扣不一定非得取得增值税专用发票,增值税的抵扣凭证还包括取得的农产品销售发票、开具的农产品收购发票、取得通行费发票以及从境外单位或者个人购进服务、无形资产或者不动产,自税务机关或者扣缴义务人取得的解缴税款的完税凭证等。


增值税专用发票抵扣必须同时满足五个条件


纳税人增值税专用发票抵扣,必须要同时符合以下相关的限制性的条件,这些条件当中如果有任何一项不符合,则不得作为合法的增值税扣税凭证,亦不得计算增值税进项税额抵扣。

 

1.采购的企业必须属于增值税一般纳税人;

2.必须取得合法的扣税凭证;

3.业务必须真实发生;

4.必须在规定的时间内认证和申报抵扣;

5.必须依法正确、合理地计算抵扣金额。

 

暂时还没有任何用户评论
总计 0 个记录,共 1 页。 第一页 上一页 下一页 最末页
用户名: 匿名用户
E-mail:
评价等级:
评论内容:
验证码: captcha
©2016-2017 西双版纳跨境电子商务有限公司 版权所有,并保留所有权利。 滇ICP备16004840号
营业执照公示

滇公网安备 53282302000016号


操作说明
关闭
<
>