>首页 > 最新资讯 > 重要咨询 > 大国重器 | 人民币跨境支付系统CIPS
大国重器 | 人民币跨境支付系统CIPS
来源:凤凰财知道 / 2018-04-11

 

 

 

提要:直到CIPS上线运行,中国才具备了一个大国所必须具有的所有重器,中国金融业和银行业在经济全球化中不再受制于美国。CIPS将中国地缘经济的前沿,推向了世界的每一个角落,从金融上为中华民族的伟大复兴奠定了基础。CIPS有多重要?相当于当年历尽艰难发展起来的“两弹一星”,属于金融界的原子弹!

 

 

 

2015年10月8日,中国国内19家商业银行,以及位于亚洲、欧洲、大洋洲、非洲等地区的38家境内银行和138家境外银行成功上线运营CIPS(Cross-border Interbank Payment System)系统!

截至2017年12月,CIPS上线后,共有中银香港等10家中外资银行、中央结算公司和上海清算所2家金融基础设施以直接参与者身份成功接入CIPS,直接参与者数量从上线时的19家增至31家,间接参与者从176家增至677家,覆盖全球6大洲87个国家和地区,其中境外间接参与者占比61.74%。CIPS的实际业务范围已经覆盖到全球144个国家和地区的2,190家法人金融机构。央行数据显示,2017年,CIPS处理业务125.90万笔,金额14.55万亿元,同比分别增长97.92%和233.67%。日均处理业务5056.22笔,金额584.50亿元。

2018年3月26日,CIPS二期投产试运行,10家中外资银行同步试点上线。自此,CIPS运行时间基本覆盖全球各时区的工作时间,支持全球的支付与金融市场业务,满足全球用户的人民币业务需求。

中国人知道CIPS吗?恐怕没有几个人知道。

中国人知道SWIFT和CHIPS吗?恐怕在中国的银行业界的国际业务部门,以及中国有进出口业务的企业没有不知道的。

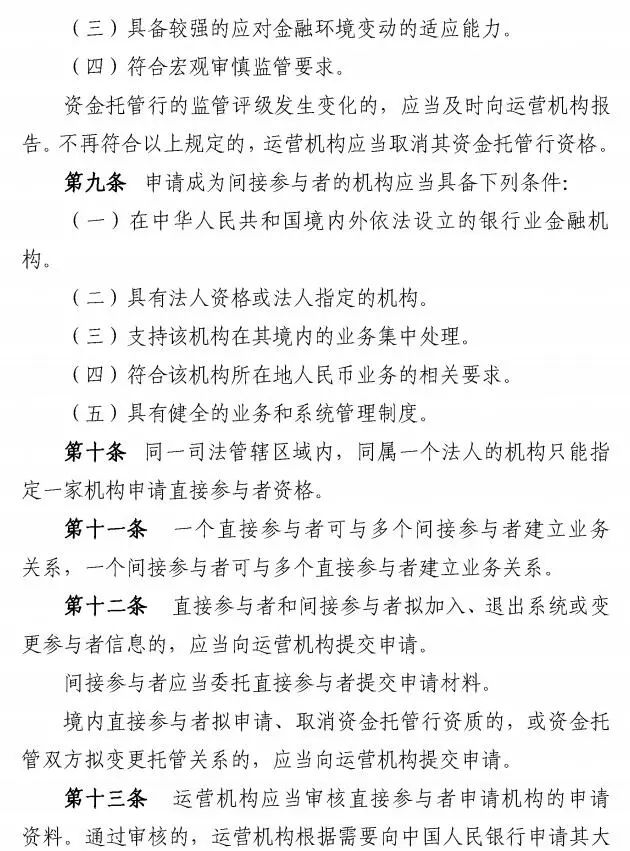
SWIFT就是各个银行在地球村里的“门牌号码”,离开了SWIFT,你的企业在国际业务中就是没有“户口”的“黑户”,等于被剥夺了国际交易的权利和能力,因为你只要参与国际贸易就要收款出款,若你被美国制裁,你这个企业在国际业务中,就不能够汇出资金,或者收到资金,就是间接地但是是绝对地被剥夺了参加国际贸易的权利。目前,SWIFT的服务已经遍及207个国家,接入的金融机构8000多家。SWIFT(Society for Worldwide Interbank Financial Telecommunications)中文叫做环球银行金融电信协会,是国际金融交易系统。

CHIPS相当于就是美国执行世界中央银行的职能,世界贸易结算,不是汇款行和收款行之间点对点汇款,CHIPS是世界性的资金调拨系统。由于美元扮演事实上的世界货币,当今世界上90%以上的外汇交易和国际贸易都是以美元计价和结算支付,因此外汇交易和国际贸易的资金清算,也就必然通过CHIPS完成的。可以说,CHIPS是国际贸易资金清算的桥梁,也是欧洲美元供应者进行外汇交易的通道。CHIPS(clearing house interbank payment system)“纽约清算所银行同业支付系统”。

所以,中国人知道为什么只有控制SWIFT和CHIPS的美国“才能”动不动就“制裁”或者威胁“制裁”他国和他国企业的原因了。说到底,就是美国人剥夺你参与国际贸易的能力和权利!为什么欧洲只能附庸美国去制裁别国?为什么俄罗斯、中国不可以制裁别国?因为SWIFT国际结算系统是美国控制的。世界几乎所有的资金流动都在SWIFT系统下交易,交易信息必然受到美国的监控。

附文一:人民币跨境支付系统CIPS

2012年4月12日,中国人民银行有关负责人表示,央行决定组织开发独立的人民币跨境支付系统((Cross-border Interbank Payment System,简称CIPS)),进一步整合现有人民币跨境支付结算渠道和资源,提高跨境清算效率,满足各主要时区的人民币业务发展需要,提高交易的安全性,构建公平的市场竞争环境。

    2015年10月8日上午正式启动。系统上线运行后,将大大提高跨境清算效率,标志着人民币国内支付和国际支付统筹兼顾的现代化支付体系取得重要进展。 

系统背景

随着跨境人民币业务各项政策相继出台,跨境人民币业务规模不断扩大,人民币已成为中国第二大跨境支付货币和全球第四大支付货币。人民币跨境支付结算需求迅速增长,对金融基础设施的要求越来越高。为满足人民币跨境使用的需求,进一步整合现有人民币跨境支付结算渠道和资源,提高人民币跨境支付结算效率,2012年初,人民银行决定组织建设人民币跨境支付系统(Cross-Border Interbank Payment System,以下简称CIPS),满足全球各主要时区人民币业务发展的需要。

2011年,跨境贸易人民币结算量超2万亿元,跨境直接投资人民币结算量超1100亿元。

截止2015年10月CIPS上线运营,人民币已成为全球第四大支付货币及第二大贸易融资货币,建设独立的人民币跨境支付系统、完善人民币全球清算服务体系成为必然要求。业界普遍认为,CIPS的建立在顺应市场需求的同时,将进一步推动人民币在全球的使用,为其成为真正的全球货币铺平道路。 

建设目标

人民币跨境支付系统(CIPS)建设目标是保证安全、稳定、高效,支持各个方面人民币跨境使用的需求,包括人民币跨境贸易和投资的清算、境内金融市场的跨境货币资金清算以及人民币与其他币种的同步收付业务。

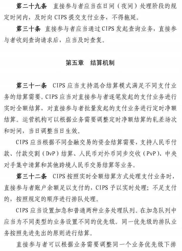
CIPS分两期建设:一期主要采用实时全额结算方式,为跨境贸易、跨境投融资和其他跨境人民币业务提供清算、结算服务;二期将采用更为节约流动性的混合结算方式,提高人民币跨境和离岸资金的清算、结算效率。

具体功能

CIPS(一期)的主要功能是便利跨境人民币业务处理,支持跨境货物贸易和服务贸易结算、跨境直接投资、跨境融资和跨境个人汇款等业务。其主要特点包括:一是CIPS(一期)采用实时全额结算方式处理客户汇款和金融机构汇款两类业务。二是各直接参与者一点接入,集中清算业务,缩短清算路径,提高清算效率。三是采用国际通用ISO20022报文标准,采纳统一规范的中文四角码,支持中英文传输,在名称、地址、收费等栏位设置上更有利于人民币业务的自动处理。CIPS报文设计充分考虑了与现行SWIFTMT报文的转换要求,便于跨境业务直通处理并支持未来业务发展需求。四是运行时间覆盖亚洲、欧洲、非洲、大洋洲等人民币业务主要时区。五是为境内直接参与者提供专线接入方式。


清算模式

现有人民币跨境清算模式主要包括清算行模式和代理行模式。清算行模式下,港澳清算行直接接入大额支付系统,其他清算行通过其总行或者母行接入大额支付系统,所有清算行以大额支付系统为依托完成跨境及离岸人民币清算服务。代理行模式下,境内代理行直接接入大额支付系统,境外参加行可在境内代理行开立人民币同业往来账户进行人民币跨境和离岸资金清算。

相关制度

CIPS(一期)的制度主要包括:《人民币跨境支付系统业务暂行规则》、《人民币跨境支付系统参与者服务协议》、《人民币跨境支付系统业务操作指引》、《人民币跨境支付系统运行规则》以及《人民币跨境支付系统技术规范》。

其中,《人民币跨境支付系统业务暂行规则》(银办发[2015]210号)由人民银行制定并在门户网站发布,主要规定参与者的加入条件、业务处理要求、账户管理要求等。经人民银行批复后,CIPS运营机构制定并发布了《人民币跨境支付系统参与者服务协议》和《人民币跨境支付系统业务操作指引》,协议以法律文本的形式约定了CIPS运营机构和参与者的权利与义务;操作指引规定了主要业务流程及具体要求。后续,CIPS运营机构还将发布《人民币跨境支付系统运行规则》(最新发布:银发[2018]72号)、《人民币跨境支付系统技术规范》。

运营机构

CIPS(一期)由跨境银行间支付清算(上海)有限责任公司负责运营,该机构为公司制企业法人(以下简称运营机构)。2015年9月8日,运营机构在上海正式成立,全面负责CIPS(一期)的系统运营维护、参与者服务、业务拓展等各方面工作。CIPS(一期)上线后,CIPS运营机构将按照市场需求,逐步完善CIPS各项功能,强化内部管理,提高CIPS清算效率和竞争力。未来,CIPS运营机构还将加强与国际其他清算组织和金融基础设施运营机构的沟通与合作,努力拓展国际市场。此外,为更好地运营CIPS,跨境银行间支付清算(上海)有限责任公司将视需要考虑增资扩股,选择适当时机改制为股份有限公司。

该公司接受人民银行的监督和管理,人民银行已经制定和发布了《人民币跨境支付系统运营机构监督管理办法》(银发[2015]290号),对经营范围、业务运营等做出了规定。

运行时序

CIPS(一期)按照北京时间运行,以中华人民共和国的法定工作日为系统工作日,年终决算日是中华人民共和国每年最后一个法定工作日。CIPS(一期)每日运行时序分为营业准备、日间处理、业务截止和日终处理四个阶段,日间处理支付业务的时间为9:00-20:00,今后可视市场需求进一步延长CIPS运行时间。

参与机构

首批参与者共有19家,分别为:工商银行、农业银行、中国银行、建设银行、交通银行、华夏银行、民生银行、招商银行、兴业银行、平安银行、浦发银行、汇丰银行(中国)、花旗银行(中国)、渣打银行(中国)、星展银行(中国)、德意志银行(中国)、法国巴黎银行(中国)、澳大利亚和新西兰银行(中国)和东亚银行(中国)。

这19家参与者是人民银行根据商业银行的参与意愿,结合境内各银行跨境和离岸人民币业务量、技术开发能力和外资银行国别地域分布情况等,经过技术检验统筹确定的。2015年6月-9月,人民银行先后组织了模拟运行、技术验收和业务验收,检验首批参与机构的技术与业务能力是否具备投产上线的条件,确定19家首批参与者于10月8日上线。

此外,同步上线的间接参与者还包括位于亚洲、欧洲、大洋洲、非洲等地区的38家境内银行和138家境外银行。

附文二:SWIFT系统简介

环球银行金融电信协会(Society for Worldwide Interbank Financial Telecommunication,SWIFT),或译环球同业银行金融电讯协会。SWIFT是一个协作组织,它运营着世界级的金融电文网络,银行和其他金融机构通过它与同业交换电文(message),从而完成金融交易。除此之外,SWIFT还向金融机构销售软件和服务,其中大部分的用户都在使用SWIFT网络。到2007年6月为止,SWIFT的服务已经遍及207个国家,接入的金融机构超过8100家。


 

SWIFT Code(银行国际代码)一般用于发电汇,信用证电报,每个银行都有,用于快速处理银行间电报往来。像工商银行和建设银行这样的大银行,也会对自己内部的分支机构分配后缀不同的Swift code。

SWIFT是一个国际银行间非盈利性的国际合作组织,总部设在比利时的布鲁塞尔,同时在荷兰阿姆斯特丹和美国纽约分别设立交换中心(Swifting Center),并为各参加国开设集线中心(National Concentration),为国际金融业务提供快捷、准确、优良的服务。SWIFT运营着世界级的金融电文网络,银行和其他金融机构通过它与同业交换电文(Message)来完成金融交易。除此之外,SWIFT还向金融机构销售软件和服务,其中大部分的用户都在使用SWIFT网络。

SWIFT组织成立于1973年5月,其全球计算机数据通讯网在荷兰和美国设有运行中心,在各会员国设有地区处理站,来自美国、加拿大和欧洲的15个国家的239家银行宣布正式成立SWIFT,其总部设在比利时的布鲁塞尔,它是为了解决各国金融通信不能适应国际间支付清算的快速增长而设立的非盈利性组织,负责设计、建立和管理SWIFT国际网络,以便在该组织成员间进行国际金融信息的传输和确定路由。

在国际贸易结算中,SWIFT信用证是正式的、合法的,被信用证各当事人所接受的、国际通用的信用证,信用证是指凡通过SWIFT系统开立或予以通知的信用证。采用SWIFT信用证必须遵守SWIFT的规定,也必须使用SWIFT手册规定的代号(Tag),而且信用证必须遵循国际商会2007年修订的《跟单信用证统一惯例》各项条款的规定。在SWIFT信用证可省去开证行的承诺条款(Undertaking Clause),但不因此免除银行所应承担的义务。SWIFT信用证的特点是快速、准确、简明、可靠。

该组织创立之后,其成员银行数逐年迅速增加。从1987年开始,非银行的金融机构,包括经纪人、投资公司、证券公司和证券交易所等,开始使用 SWIFT。目前该网络已遍布全球206个国家和地区的8,000多家金融机构,提供金融行业安全报文传输服务与相关接口软件,支援80多个国家和地区的实时支付清算系统。

1980年SWIFT联接到香港。我国的中国银行于1983年加入SWIFT,是SWIFT组织的第1034家成员行,并于1985年5月正式开通使用,成为我国与国际金融标准接轨的重要里程碑。之后,我国的各国有商业银行及上海和深圳的证券交易所,也先后加入SWIFT。

进入90年代后,除国有商业银行外,中国所有可以办理国际银行业务的外资和侨资银行以及地方性银行纷纷加入SWIFT。SWIFT的使用也从总行逐步扩展到分行。1995年,SWIFT在北京电报大楼和上海长话大楼设立了SWIFT访问点SAP(SWIFT Access Point),它们分别与新加坡和香港的SWIFT区域处理中心主节点连接,为用户提供自动路由选择。

为更好地为亚太地区用户服务,SWIFT于1994 年在香港设立了除美国和荷兰之外的第三个支持中心,这样,中国用户就可得到SWIFT支持中心讲中文的员工的技术服务。SWIFT还在全球17个地点设有办事处,其2000名的专业人员来自55个国家,其中北京办事处于1999年成立。

全世界金融数据传输、文件传输、直通处理STP(Straight Through Process)、撮合,清算和净额支付服务、操作信息服务、软件服务、认证技术服务、客户培训和24小时技术支持。

 SWIFT自投入运行以来,以其高效、可靠、低廉和完善的服务,在促进世界贸易的发展,加速全球范围内的货币流通和国际金融结算,促进国际金融业务的现代化和规范化方面发挥了积极的作用。我国的中国银行、中国农业银行、中国工商银行、中国建设银行、交通银行、中信实业银行等已成为环球银行金融通信协会的会员。这也就是为什么PP只支持电汇这几家国内银行的原因。

附文三:CHIPS简介

20世纪60年代末,鉴于纽约地区资金调拨交易量迅速增加,纽约清算所于1966年研究建立CHIPS系统(clearing house interbank payment system)纽约清算所银行同业支付系统。

CHIPS1970年正式创立。当时,采用联机作业方式,通过清算所的交换中心,同9家银行的42台终端相连。1982年时,成员行共有位于纽约地区的银行100家,包括纽约当地银行和美国其他地区及外国银行。到90年代初,CHIPS发展为由12家核心货币银行组成,有140家金融机构加入的资金调拨系统。该系统采用UnisysAl5多处理机,有23台CP2000高性能通信处理机及BNA通信网,以处理电子资金转账和清算业务。

CHIPS的参加银行,除了利用该系统本身调拨资金外,还可接受银行同业往来的付款指示,透过CHIPS将资金拨付给指定银行。这种层层代理的清算体制,构成了庞大复杂的国际资金调拨清算网。因此,它的交易量非常巨每个营业日终了,中央计算机系统对各参加银行(如上述的A行和B行)当日(ValueDate)的每笔交易进行统计,统计出各参加银行应借或应贷的净金额。中央计算机系统除了要给各参加银行传送当日交易的摘要报告外,并需于当日下午4:30后,通过FedWire网,将各参加银行应借或应贷的净金额通知纽约区联邦储备银行。纽约区联邦储备银行利用其会员银行的存款准备金账户完成清算。清算完成后,通知CHIPS,CHIPS则于下午5:30~6:30,用1小时的时间轧平账务。

从上述处理过程可看出,利用CHIPS进行国际间的资金转账是很方便的。因此,各国银行在纽约设有分行者,都想加入CHIPS系统。面对日益增多的参加银行,为了清算能快速完成,纽约清算所决定,由该所会员银行利用其在纽约区联邦储备银行的存款准备金账户,代理各参加银行清算。目前,参加清算的银行,除了纽约清算所12家会员银行外,另有Bank Of America及Continental Bank International加人,总共14家。因此,在CHIPS清算体制下,非参加银行可由参加银行代理清算,参加银行又由会员银行代理清算,层层代理,构成了庞大复杂的国际清算网。

附文四: 《人民币跨境支付系统业务规则》银发[2018]72号

 

 

 


来源:凤凰财知道


 

 

暂时还没有任何用户评论
总计 0 个记录,共 1 页。 第一页 上一页 下一页 最末页
用户名: 匿名用户
E-mail:
评价等级:
评论内容:
验证码: captcha
©2016-2017 西双版纳跨境电子商务有限公司 版权所有,并保留所有权利。 滇ICP备16004840号
营业执照公示

滇公网安备 53282302000016号


操作说明
关闭
<
>